拉卡拉:预计2025年归母净利润10.6亿元—12亿元,同比增长202%—242%
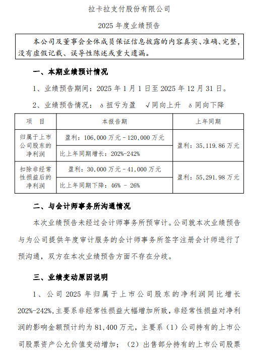
1月13日金融一线消息,拉卡拉发布业绩预告,预计2025年归母净利润10.6亿元—12亿元,同比增长202%—242%。主要系非经常性损益大幅增加所致,非经常性损益对净利润的影响金额预计约为8.14亿元。剔除非经常性损益影响后,公司归母净利润同比下降46%—26%,主要受银行卡支付交易规模下降影响。


猜你喜欢
- 2026-01-13达美航空CEO:高端出行需求旺盛,公司有望再创盈利纪录
- 2026-01-13爱玛科技:在电池方面,公司持续推进铅酸电池、锂电池等的应用技术研发
- 2026-01-13拉卡拉:预计2025年归母净利润10.6亿元—12亿元,同比增长202%—242%
- 2026-01-1334倍溢价,买一家刚扭亏的液冷公司:领益智造的AI豪赌值吗?
- 2026-01-13打破传统意义的“出厂价”,贵州茅台公告构建全新零售价格体系
- 2026-01-13今晚开抢!2026年贺岁纪念币和纪念钞来了
- 2026-01-132026开年剧战打响:长视频“神仙打架”,短视频“虎口夺食”
- 2026-01-13黄金股午后普遍走高 中国黄金国际涨超7%紫金黄金国际涨超5%
- 2026-01-13“好好先生”被惹毛?“新美联储通讯社”:鲍威尔这回真要“硬刚”了!
- 2026-01-13易通讯集团于1月13日起停牌 待刊发内幕消息

网友评论